发布时间:2024-10-15
随着城市化进程的快速推进,智慧城市建设已经成为全球共识,而“智慧市政”作为其核心组成部分,在物联网、大数据等高新技术的加持下,正以强劲动力重塑城市管理和服务模式。

长期以来,我国在市政服务领域普遍存在着管理模式传统、信息化程度低等诸多痛点,主要体现在标准执行难、业务监管难、业务统计难、突发响应难等几个方面,亟需数字化手段赋能。因此城市管理需要新型高效的智慧市政运营管理系统。
01 智慧市政的特点与意义
智慧市政是运用现代信息技术,特别是物联网、云计算、大数据等技术手段,对市政基础设施进行智能化改造和升级,通过监测、分析、整合以及智慧响应的方式,实现对城市市政工程设施、市政公用设施、市容环境的监督管理,实现城市各项服务的高效、便捷和可持续发展。

01 智能化感知:通过前端设备、巡检、物联网等技术的运用,智能感知市政相关数据的变化情况,同时通过标准化的共享交换,实现更大范围的数据获取能力。
02 挖掘数据应用价值:建设不同的业务系统,对数据进行分析应用,充分发掘数据价值。
03 提升市政管理服务能力:依托业务系统产生的结果数据,为辅助决策提供依据,进一步提高市政的管理与服务能力。
02、国家政策支持
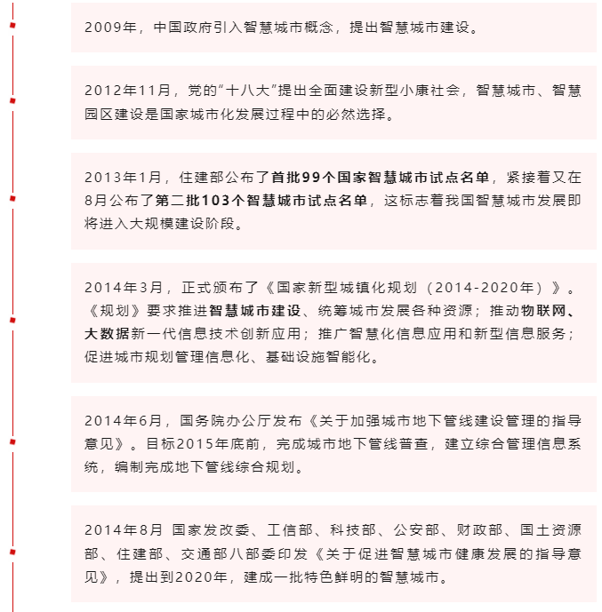
随着国内智慧城市建设步伐的不断加快,从2012年至今,国家颁布了多项政策推进智慧城市的建设。2009年,中国政府引入智慧城市概念,提出智慧城市建设。


03 驰诚BG视讯,BB电子官方网站首页,BBIN官方网站登录智慧市政综合管理平台
为破解城市管理难题,驰诚BG视讯,BB电子官方网站首页,BBIN官方网站登录凭借深厚的技术沉淀和丰富的行业经验,打造了智慧市政整体解决方案。通过整合市政管理领域动态监控数据,建立基于“城市一张图”的市政公共设施信息库,实现市政管理部门信息共享,一体化办公,以数字化手段赋能城市管理,助力市政服务升级。

驰诚BG视讯,BB电子官方网站首页,BBIN官方网站登录智慧市政综合管理平台以成熟的公众网络为基。浜弦哉锪鳱B-IoT为代表的移动物联网技术,通过开放接口、数据复用、?榛杓、高并发、多冗余的平台架构,可实现城市中水、电、燃气等基础设施的智慧化管理,扎实做好城市中人与物、物与物的智慧联接。
平台架构:驰诚BG视讯,BB电子官方网站首页,BBIN官方网站登录智慧市政综合管理平台包含数据应用层、中间层、用户界面层三个层级。通过借助物联传感、移动巡查等手段实时汇聚城市运行数据,并在此基础上构建“1+N”应用产品体系,对市政基础设施及资源进行精准管理、动态监控和高效运维,满足市政日常管理、应急处置和公众服务三个层次的要求,实现市政管理的信息化和智慧化。

平台应用场景——智慧管廊
由于地下管廊的特殊性质,需要时刻监测气体浓度,以保障管廊事业安全有序地进行。

通过在管廊隧道各个防火区设置一氧化碳探测器、甲烷探测器、硫化氢探测器、氧气浓度探测器、温湿度变送器、液位仪等传感器,对整个管廊内的气体浓度、温湿度及水位等进行监视和阈值报警,实现管廊的智慧化管理。

智慧管廊管理平台集“监、控、营”等功能于一体,依托物联网、大数据、人工智能、GIS+BIM等技术,实现管廊运行环境的动态监测、设施设备的智能控制等,保障集中敷设于管廊之内的水、电、气、讯“生命线”安全、稳定、高效运行;VR技术通过模拟管廊内部场景和各类突发事件,令使用者在管廊之外亦能“身临其境”,主要用于管廊运维人员操作培训以及配合廊内机器人开展无人化巡检、远程作业。
智慧窨井:市政井口面临着管理人手不足、缺乏危险气体检测、水位超标、井盖丢失等诸多痛点,因此加强市政井盖监管尤为重要。

驰诚BG视讯,BB电子官方网站首页,BBIN官方网站登录智慧井盖监测系统融合GIS定位技术,实现在线地图井盖、设备等准确定位,当井盖发生异动,液位超限,井内可燃气/毒气浓度超标时,监测终端及时上传报警信息到监管平台,平台可将报警信息短信推送给所辖区内的维保人员,维保人员迅速赶到现场确认报警信息并做出补救,维保成功后平台将报警信号修改为正常。

智慧井盖管理监控系统是一个基于物联网的监控指挥中心,以巡检、告警、施工维护的作业流程为基。岷洗笫菁际酰迪侄粤鞒、人员、设备的全方位管理,是打造“安全城管”、“智慧城市”的必要组成。
智慧灯杆:当前市政路灯面临监制手段落后、运行能耗高、问题处置不及时等问题,亟待数字化手段赋能。驰诚BG视讯,BB电子官方网站首页,BBIN官方网站登录智慧合杆是集5G微基站搭载、智慧照明、视频监控、交通管理、环境监测、无线通信、信息交互、应急求助等多功能于一体的公共基础设施,对城市智能设施进行物理上的集约化布置,并统一云平台确保数据共享。

驰诚BG视讯,BB电子官方网站首页,BBIN官方网站登录智慧综合杆平台以智慧灯杆接入平台、网络通信平台为架构,通过照明系统、天网系统、环境监测系统、公共广播系统等多系统融合,打破原有独立系统信息收集单一、相应设备单一、部门联动效率低下的弊端,实现一个平台、一张图、多维应用的城市管理新生态。

智慧公厕:公共厕所是城市公共服务基础设施,公厕安全和干净直接影响着城市的舒适度,智慧公厕已成为厕所革命的道路方向。人们可以通过公厕外墙上的电子显示屏,清晰的了解男、女厕和第三厕位分布情况。公厕每个蹲位都安装提供一键紧急呼叫按钮,使用者按下呼叫铃,工作人员将赶到厕所提供帮助。公厕门口架设蹲位显示器,界面化的显示厕所实际情况。

“智慧公厕”可有效解决游客“寻厕难,如厕难”问题,通过厕位探测器、客流相机、温湿度传感器、气味传感器等设备了解厕所使用情况与排队情况,并实时同步到公厕导航。如遇突发情况可按下求助按钮,以此提升旅游服务和游客满意度。

智慧垃圾桶:智慧垃圾分类系统,赋予垃圾桶智能感应功能。当有效识别后,垃圾桶自动将投放口打开,提高人员投放垃圾的体验及减少垃圾异味扩散。此外,该系统还支持实时检测垃圾深度及支持烟雾报警,当垃圾桶内部起火,垃圾桶具备检测烟雾功能,同时立即向后台发出报警信息。

平台优势
1、数据大屏让管理者运筹帷幄
针对企业级客户的用户数据分析平台,实时数据采集、建模、分析,并通过数据决策大屏中的可视化图表,实时展示设备状态监控状况,提高企业管理者管理手段,加强管理决策分析能力,让企业管理者运筹帷幄。

2、数据接口让信息共享更便捷
实现信息互通、数据共享,加强管理决策分析能力,丰富的第三方集成接口、灵活的组件化架构,帮助打通“应用烟囱”,使数据信息共享变得更便捷。

3、APP系统让管理者方便管理
通过APP移动端,对设备进行报装,方便现场维护人员查看设备信息。

4、提升市政管理水平,保障设施安全运行
平台借助各类物联网传感设备,实时获取市政设施的运行数据,帮助市政管理单位快速、及时发现和解决问题,提高对应急事件的响应速度和处置能力,保障人民生命和财产安全,构建和谐、稳定的社会环境。

5、提高市政工作效率,节省人力物力财力
通过移动巡查,减少数据流转环节,缩短事件响应时间,提高办事效率。

6、完善市政服务手段,提升公众服务质量
提供市政问题上报、处理过程监督等面向公众的市政类政务服务,采用网站、微信、电话等多种方式实现政民互动,优化市政管理和服务,改善市民生活质量。

驰诚BG视讯,BB电子官方网站首页,BBIN官方网站登录智慧市政解决方案,通过构建一个自动化、数字化、智能化的市政管理平台,对城市燃气、电力、供排水、热力、水利、综合管廊、环保等进行统一管控,为市政管理工作提供科学的决策依据,助力城市综合治理“一网统管”,实现城市指挥中心的统一调度、智能联动、快速响应,提高城市的精细化管理水平。